一、单位简介
第一师阿拉尔市融媒体中心于2019年12月成立,由原塔里木日报社、阿拉尔广播电视台整合组建而成。中心座落于阿拉尔市大学路,占地面积80平方米,建筑面积近2万平方米,员工161人,内设综合管理部、总编室、新闻部、事业部、新媒体部、技术保障部6个机构。中心在做精做强媒体主责主业的同时,还向综合服务、群众活动等公共服务领域方面积极拓展。已形成了报纸和电视传统媒体与“两微一端”(微博、微信、APP客户端)新媒体联合矩阵的宣传格局,实现了传播效果最大化、最广泛地引导群众、服务群众。
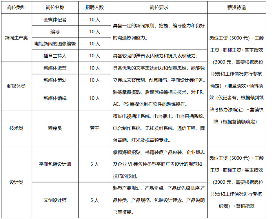
二、岗位详情

三、联系方式
电话:19999776164 杨辉
邮箱:610369479@qq.com
来源:新疆生产建设兵团第一师融媒体中心